当前位置:首页 > 物流资讯
(物流城)2020年中国人工智能+物流发展研究报告
人工智能技术及相关软硬件产品的加入能够在运输、仓储、配送、客服等环节有效降低物流企业的人力成本,提高人员及设备的工作效率,是缓解物流业顽疾的一味良药。

近年来,中国物流业在互联网经济的催动下发展较快,在成本不断攀升、效率提升缓慢的背景下,物流业最迫切的需求即“降本增效”。人工智能技术及相关软硬件产品的加入能够在运输、仓储、配送、客服等环节有效降低物流企业的人力成本,提高人员及设备的工作效率,是缓解物流业顽疾的一味良药。
报告对“人工智能+物流”的研究范围主要集中在物流活动中的运输、仓储、配送及客服四个环节,分析研究人工智能技术及产品在上述物流作业流程中的应用情况及效果。
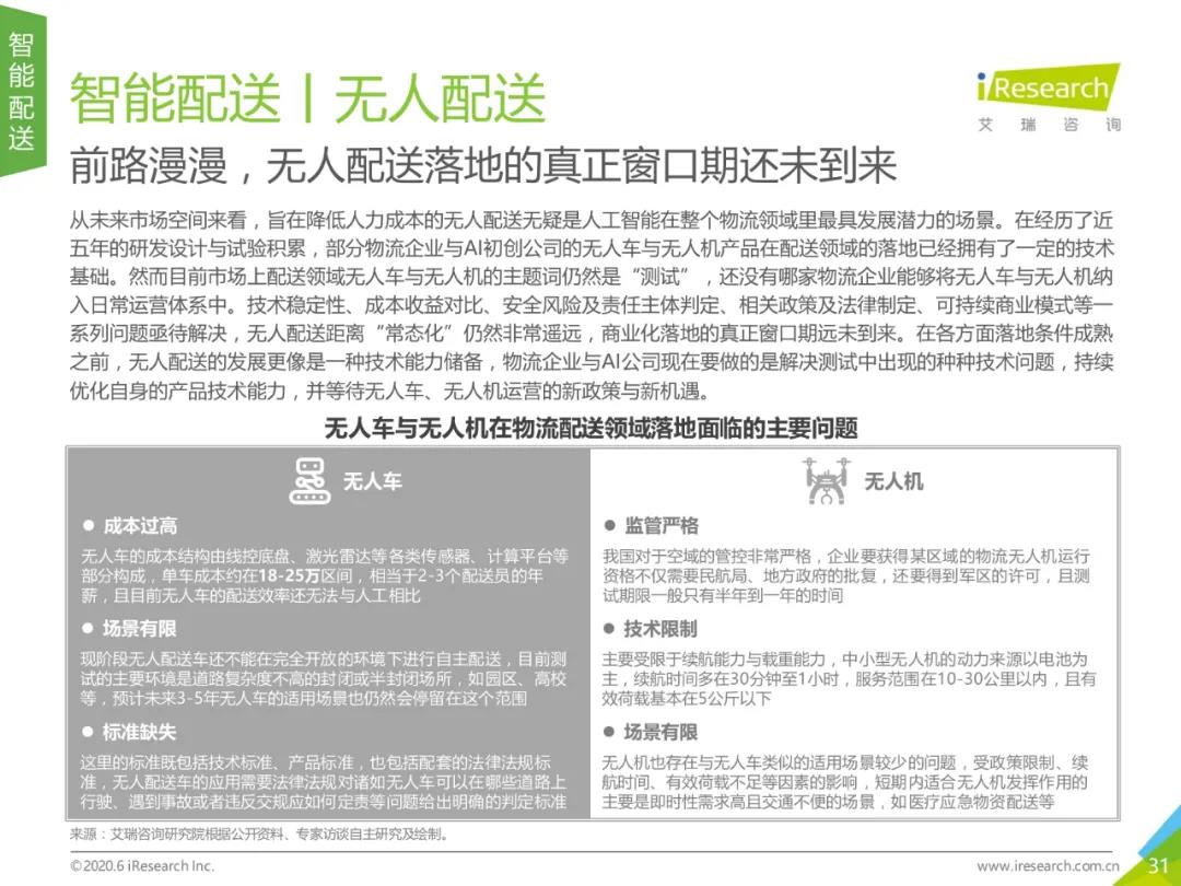
报告显示,人工智能在物流各环节的应用分布方面,智能仓储与智能运输占比较大,两者占比之和超过八成;智能配送的落地环境尚不成熟,现阶段规模较小,但未来想象空间极大;智能客服的应用场景较为单一,在各环节中占比最小。
报告指出,2019年人工智能+物流的市场规模为15.9亿元,预计到2025年市场规模将接近百亿。
报告如下





